Μετάβαση στο περιεχόμενο

Data Analytics Team

"Transforming data into clever decisions"

  • About
  • Παρουσίαση των υπηρεσιών
  • Πλάνα παροχής υπηρεσιών
  • Επεξήγηση τεχνικών όρων
  • Αναλυτικές παροχές (deliverables)
  • ΔΕΙΓΜΑ ΠΑΡΑΔΟΤΕΩΝ
  • Twitter
  • Facebook
  • Instagram

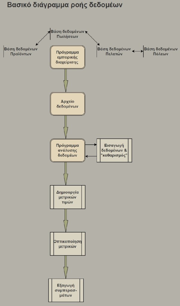
Data flow diagram

Blog στο WordPress.com.

 

Φόρτωση σχόλιων...
 

    • Εγγραφή Εγγεγραμένος
      • Data Analytics Team
      • Έχεις ήδη λογαριασμό στο WordPress.com; Συνδέσου τώρα.
      • Data Analytics Team
      • Εγγραφή Εγγεγραμένος
      • Δημιουργία λογαριασμού
      • Σύνδεση
      • Αντιγραφή συντόμευσης συνδέσμου
      • Αναφορά περιεχομένου
      • Δες το άρθρο στον Αναγνώστη
      • Διαχείριση συνδρομών
      • Σύμπτυξη μπάρας